£7
Add to cart

RizomUV Bridge - Blender 2.8+ (Windows)

£7
17 ratings

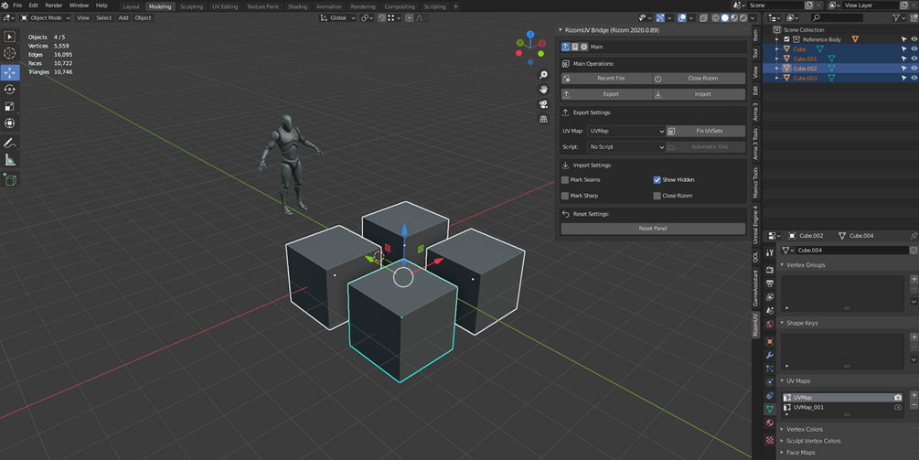
The RizomUV Bridge provides the user with an easy to use UI which makes transferring objects and UV maps between Blender and RizomUV as simple as clicking a button.

Instruction: Install only one version, if you attempt to enable multiple versions at the same time, it will cause problems. If you have done this and cannot install: delete all versions of the RizomUV Bridge from your Blender addons, then install the latest version.

---

There are multiple versions, each clearly labeled, use whichever corresponds to your RizomUV/Blender version. 

---

IMPORTANT:

If you have any trouble updating to new versions make sure you remove the old plugin versions then restart blender before you install the new version.

---

Notable features include:

  • Seamless export and import between Blender and RizomUV, original objects are untouched, only UV data is transferred back to Blender.
  • Multiple UV sets support.
  • User controlled convenience preferences allowing things such as excluded linked instances from export or automatically marking UV boundaries as sharp upon import.
  • Supports FBX, OBJ and USD format.
  • Allows saving Rizom attributes such as pins and groups when using USD format.

---



Changelog - Ultimate Edition


1.0 - 22nd May 2024

New
  • All in one support for Blender 3.3+, Rizom 2022+, Windows, MacOS.
  • Optional toggle of RizomUVLink which is automatically disabled on unsupported installations.
  • Option to export seams defined in Blender to RizomUV. (RizomUVLink only)
  • Option to export texture file and automatically set correct shading. (RizomUVLink only)
Fixes
  • Moved data directory to user AppData for Windows, this should allow the addon to function on Windows Store installations of Blender without any additional user configuration.
  • Fixed bug with incorrect management of Machin3 Tools focus mode when exporting files.
  • Fixed transforms not exporting correctly.

1.0.1 - 26th May 2024

Fixes
  • "Apply All To All UVMaps" and "Reset UVs" causes error when used together.

1.0.2 - 13th June 2024

Fixes
  • Export not working on MacOS.

1.0.3 - 22nd June 2024

Fixes
  • Updated bundled RizomUVLink to latest.

1.0.4 - 6th August 2024

Fixes
  • Fixed encoding error with some system languages.
  • Switched to more reliable method of checking for RizomUV connection on MacOS.

1.0.5 - 19th August 2024

Fixes
  • Fixed problem with Machine3 tools focus mode being undone upon import.

1.1.0 - 6th September 2024

Fixes
  • Moved data directory to Documents so that Windows Store installations don't have blocked write permissions.
New
  • Replaced "Validate UVSets" with "Edit Names", less destructive and can also be used as more of a utility tool to rename UV Maps.
  • Added support for USD file format.

1.1.1 - 29th September 2024

Fixes
  • Fix transformations being messed up under some child/parent hierarchies. (Fixes speedtree exported meshes)

1.1.2 - 1st October 2024

Fixes
  • - Fixed some parent/child hierarchies not keeping transformations
  • - Fix USD export for Blender 4.2 (disable rename UV Maps)

1.1.3 - 13th November 2024

New
  • RizomUV metadata exported when file is saved, can be reloaded in Rizom using the "Load" operator (export will overwrite).

1.2.0 - 24th November 2024

New
  • USD format can now transfer RizomUV attributes such as groups and pins. These will automatically be imported to Blender and saved on your objects. The objects can then be re-exported to RizomUV, and the attributes will persist.
Fixes
  • Fixed problems with USD format import caused by Blender USD import renaming imported objects based on mesh data name. The mesh data is now renamed inside the USD file itself. Actual data in Blender is not affected; this is only visible in the file itself and in RizomUV.

1.3.0 - 11th February 2025

New
  • Preference setting to modify the object export orientation.
  • Preference setting to move the addon UI between the side panel and the header panel.
  • Preference setting to toggle RizomUV auto welding behavior.
Fixes
  • Compatibility with Blender 4.4.

1.3.2 - 26th February 2025

Fixes
  • Data directory not being set up correctly on macOS
  • Use Seams export option error.
  • Export texture option missing.

1.3.3 - 28th March 2025

Changes
  • Disabling the Save USD properties option will prevent existing properties being exported back to Rizom.
  • Increased the timeout duration when waiting for RizomUV to load, this will prevent errors if it takes longer than 10 seconds.

1.3.4 - 17th April 2025

Changes
  • Add confirmation popup for 'Close Rizom' button to prevent accidentally closing Rizom.
Fixes
  • Fix exclude clones not working with FBX or OBJ format.

2.0.3 - 17th August 2025

Fixed
  • Fixed OBJ export/import.
  • Fixed FBX import on Blender versions < 4.5.
Improved
  • Rizom automatically saves when clicking import.

3.0.0 - 18th August 2025

Improved
  • Moved all operators to standard blender ID namespaces, allows setting shortcuts from the button context menus.

3.0.1 - 13th October 2025

Fixed
  • Fixed object parent/child hierarchies being flattened upon export.

3.0.2 - 14th October 2025

Fixed
  • Fixed objects with non-mesh hierarchies, eg bones, being unparented.

3.0.3 - 28th October 2025

Fixed
  • Possible error when importing objects with a non-mesh object in the Blender scene.

3.0.4 - 23rd November 2025

Fixed
  • Fixed a cause of infinite session locking on legacy Rizom/Blender connection method.

3.1.1 - 16th December 2025

Regression

  • Remove imported materials when deleting the imported meshes.

3.1.2 - 5th February 2026

Added
  • Fixed exclude clones export not working correctly.
Add to cart

Ratings

4.8
(17 ratings)
5 stars
82%
4 stars
18%
3 stars
0%
2 stars
0%
1 star
0%